山东省人民政府办公厅
关于印发山东省耕地质量提升规划
(2014—2020年)的通知
鲁政办发〔2014〕48号
各市人民政府,各县(市、区)人民政府,省政府各部门、各直属机构,各大企业,各高等院校:
《山东省耕地质量提升规划(2014—2020年)》已经省政府同意,现印发给你们,请认真贯彻执行。
山东省人民政府办公厅
2014年12月18日
山东省耕地质量提升规划
(2014-2020年)
耕地是指种植农作物的土地。耕地质量提升是指通过规范化、标准化使用化学投入品,无害化处理、资源化利用农业废弃物,不断增强耕地可持续生产能力,提高资源利用率和劳动生产率的过程。农业是国民经济的基础,耕地是农业生产的基础。加快推进耕地质量提升,对保障我省粮食生产安全、农产品质量安全和农业生态环境安全具有长远的战略意义,对促进农业持续增产、农民持续增收、农村环境持续改善具有重要的现实意义。
为进一步提升我省耕地质量,使其尽快达到并超过全国平均水平,根据《国家粮食安全中长期规划纲要(2008-2020年)》、《山东省农业农村经济发展“十二五”规划》和《山东省千亿斤粮食生产能力建设规划(2009-2020年)》有关要求,结合我省耕地质量实际,编制本规划,规划基准年为2013年,规划水平年为2015年和2020年。
一、存在的主要问题
我省土地总面积15.79万平方公里(折合2.37亿亩)。山地丘陵占全省总面积的34.9%,平原盆地占64%,河流湖泊占1.1%。全省现有耕地1.14亿亩,占全省土地总面积的48.3%,人均1.17亩。高产田4445.37万亩,占全省耕地总面积39%;中产田4362.20万亩,占全省耕地总面积38.2%;低产田2592.43万亩,占全省耕地总面积22.8%。近年来,我省在发展生态农业、提升耕地质量方面做了一些有益探索,取得一定成效,但由于相关法律法规体系不健全、财政资金投入缺口较大、科技集成创新能力相对薄弱和农业规模化集约化经营水平比较低等原因,还存在许多亟待解决的问题。主要表现在:
(一)化肥过量施用问题。全省年折纯化肥施用量达472.7万吨,占全国化肥施用量的8%,氮肥利用率为30%左右,仅为发达国家水平的1/2。播亩平均化肥用量27.2公斤,比全国平均用量高6公斤,比世界平均用量高19.2公斤。超量化肥投入,造成我省土壤酸化、次生盐渍化加重。近年来我省土壤酸化速度加快,胶东地区尤为突出,pH值小于5.5的酸化土壤面积已达980多万亩。全省1300万亩设施菜地中,有260万亩发生次生盐渍化。土壤酸化造成土壤养分比例失调,作物发病率升高,农产品品质下降。pH值低于4.5的地块,一般可造成作物减产30%以上。设施菜地种植4年后,土壤盐渍化现象逐年加重,严重影响作物产量和质量。
(二)农药残留污染问题。全省化学农药年使用总量一般在16万吨左右,农药利用率不到30%,比发达国家低20个百分点以上,其中大部分农药残留消解在土壤、水等环境介质中。农药残留污染不但对有益生物特别是微生物造成伤害,破坏生态平衡,导致土传病害加重,耕地生产能力下降,而且造成农产品农药残留超标,影响农产品质量安全,危及公众身体健康。
(三)地膜残留污染问题。我省地膜用量近10年来趋于平稳,基本保持在14万吨左右,覆盖面积3600多万亩。由于地膜厚度小、易破损,基本不回收。残留地膜可在土壤中存留200—400年,长期使用地膜覆盖的农田中,地膜残留量一般在每亩4公斤以上,最高已达11公斤。残留地膜不仅破坏土壤结构,降低透气性、透水性,而且影响作物出苗,阻碍根系生长,可导致农作物减产10%以上。
(四)秸秆未有效利用问题。2013年全省农作物秸秆总量达到8650万吨,其中7000万吨得到综合利用,占秸秆总量的81%。全省常年秸秆还田面积8000万亩以上,部分地区因秸秆还田技术和配套措施不到位,连年直接还田后,对农作物生长造成一定不利影响:一是秸秆粉碎程度不够,影响作物出苗和对养分的吸收;二是还田秸秆过多,造成碳氮比失调,土壤肥力相对下降;三是携带病虫害的秸秆未经处理直接还田,造成来年病虫害加重。
(五)畜禽粪便污染问题。2013年,全省年畜禽粪便产生量1.89亿吨、尿液9436万吨以上,每公顷耕地粪尿负荷达到37.7吨,比全国平均水平高13吨以上,有15个设区市耕地粪尿负荷超过了欧洲每公顷30吨的限量值。目前,全省畜禽粪便无害化处理率不足40%,大量未经处理的畜禽粪便直接排入农田,不仅会造成耕地污染,还会引发动物疫病传播和人畜共患疾病的发生。
(六)重金属污染问题。随着我省经济发展和城镇化程度的提高,在工矿企业周边、污水灌区及大中城市郊区等重点区域的农田受到持续污染,对农产品质量安全造成了严重威胁。同时由于农药和畜禽粪便等农业投入品的过量使用,导致重金属污染来源广泛,源头控制难度加大。重金属污染不仅可以造成作物减产和农产品品质下降,甚至还会通过食物链对人体健康和生命安全造成直接危害。
二、指导思想、基本原则和发展目标
(一)指导思想。
山东省耕地质量提升工作要以农业持续增产、农民持续增收、农村环境持续改善为目标,针对当前影响我省耕地质量的地力退化、农药残留污染、地膜残留污染、秸秆未有效利用、畜禽粪便污染、重金属污染6大问题,重点组织实施土壤改良修复、农药残留治理、地膜污染防治、秸秆综合利用、畜禽粪便治理、重金属污染修复6项工程,着力推广应用水肥一体化、农药减量控害、降解地膜推广、秸秆生物反应堆、养殖场沼气建设、重金属化学钝化等一系列新技术、新模式,加强政策引导,强化技术创新,增加资金投入,积极构建科学合理的耕地质量提升长效机制,努力实现耕地生产能力的持续增强。
(二)基本原则。
1.统筹规划,分步实施。针对影响耕地质量的突出问题,统筹耕地质量提升与农业产业发展,统筹耕地面积与畜禽养殖规模,统筹农产品产地土壤污染防治与农产品质量安全,科学设立建设内容,合理规划区域布局,试点先行、协同推进,分期分批、循序实施。
2.因地制宜,突出重点。根据全省各地耕地资源条件、相关产业发展状况、主要问题形成原因、优势农产品生产潜力等,明确耕地质量提升的重点区域、重点问题、关键环节、相关技术和提升目标,采取试点示范、辐射带动、全面推进的方式,加快耕地质量提升步伐。
3.以防为主,防治结合。按照源头控制、过程监管、末端治理的思路,综合运用法律、经济、技术和必要的行政手段,加强农业投入品质量监控,规范使用技术、使用范围、使用标准,集成推广经济适用、科学有效的新技术、新成果、新模式。
4.政府引导,公众参与。耕地质量提升是一项十分复杂的系统工程,直接经济效益低,社会生态效益高。必须充分发挥服务型政府的引导作用,强化舆论导向,尊重公众的知情权和参与权,努力构建政府引导、企业和新型农业经营主体及广大农民广泛参与的耕地质量提升长效机制。
(三)发展目标。
1.到2015年,农业投入品减量化使用,农业废弃物无害化处理初见成效,农产品质量明显提高。具体实现以下目标:
全省化肥利用率提高4个百分点以上,土壤酸化和设施菜地土壤退化趋势得到有效遏制,pH值小于5.5的酸化土壤面积和设施菜地退化土壤面积减少10%。
正常年份下,全省农药利用率提高5个百分点以上,用药量减少10%以上。
全省可控降解地膜推广使用量占总使用量的3%以上,不可降解标准地膜回收率达到80%以上。
全省秸秆综合利用率达到85%以上。
全省规模化畜禽养殖场区配套建设废弃物处理设施比例达到85%以上,粪便无害化处理、资源化利用率达到72%以上。
全省污染修复区土壤重金属有效态含量降低30%,农产品重金属含量达标。
2.到2020年,农业投入品基本实现标准化、规范化使用,农业废弃物基本实现无害化处理、资源化利用,农产品基本达到无公害标准,严重影响耕地质量提升的突出问题得到基本解决。具体实现以下目标:
全省化肥利用率提高10个百分点以上,土壤酸化和设施菜地土壤退化趋势得到有效改观,pH值小于5.5的酸化土壤面积和设施菜地退化土壤面积减少80%以上。
正常年份下,全省农药利用率提高到40%以上,用药量减少30%以上。
全省可控降解地膜推广使用量占总使用量的30%以上,不可降解标准地膜回收率达到90%以上。
全省秸秆综合利用率达到90%以上,秸秆精细还田、堆沤还田面积占还田总面积的95%以上。
全省基本实现种养平衡,规模化畜禽养殖场区配套建设废弃物处理设施比例达到100%,粪便无害化处理、资源化利用率达到95%以上。
全省污染修复区土壤中重金属有效态含量降低60%,农产品质量安全得到有效保障。
三、主要建设内容
2014-2020年,分别不同区域、针对不同问题,主要实施以下6项工程:
(一)土壤改良修复工程。以治理土壤酸化和次生盐渍化为重点,加快推广应用功能性有机肥、水肥一体化配套设备、矿物源土壤调理剂,大力推广果园生草技术。在土壤酸化程度比较严重的胶东地区,施用土壤调理剂,中和酸性土壤,改善土壤理化性状;在果园中种植绿肥植物,增加土壤有机质含量,调理土壤酸碱度。在设施蔬菜栽培集中区域,重点推广水肥一体化技术,通过配套建设微滴灌设施,将施肥和灌溉同步进行、一体化管理;进一步加大微生物和有机肥推广力度,有效减少化肥施用量。
(二)农药残留治理工程。以治理现存残留、控制新增污染为重点,集成推广农药残留微生物治理、农药减量使用、病虫害物理防治和生物防治技术。在农药残留比较严重的耕地中,施用能够降解农药残留的微生物制剂,缩短农药降解周期。在农药用量大的农作物重点种植区,推广应用高效施药器械和药效提升助剂,设置杀虫灯、粘虫板等物理防虫设备,应用性诱剂、天敌、生物农药等生物防治技术,提高综合防治效果,有效减少化学农药用量。
(三)地膜污染防治工程。以消除地膜残留污染为重点,建立健全地膜回收加工利用体系,积极推广应用氧化生物双降解生态地膜。一是立足我省在氧化生物双降解地膜研发生产上的技术优势,大力推广双降解生态地膜栽培技术,充分利用双降解地膜在自然环境条件下降解完全、定时可控和生态无害的特点,实现地膜栽培的清洁生产,消除“白色污染”。二是建设废旧地膜回收站,合理规划布局,配套相关设备,制定优惠政策,鼓励农民捡拾回收地膜,采取差价补贴的方式,换取新的标准地膜或可控降解地膜。
(四)秸秆综合利用工程。以秸秆肥料化、饲料化、燃料化、基料化利用为重点,配套建设秸秆收贮体系。秸秆肥料化利用,主要是推广应用秸秆精细还田、腐熟还田、秸秆生物反应堆和秸秆生产有机肥技术;秸秆饲料化利用,主要是推广应用秸秆青贮微贮氨化等技术;秸秆燃料化利用,主要是推广应用秸秆热解气化、生物气化和秸秆生物质炉技术;秸秆基料化利用,主要是推广应用秸秆养殖食用菌和医用饲用昆虫技术;秸秆收贮体系建设,主要是根据生产实际和市场需求,科学规划建设秸秆收贮站。
(五)畜禽粪便治理工程。以提高畜禽粪便无害化处理、资源化利用水平为重点,根据养殖规模,选择性推广粪便肥料化利用技术。一是粪便自然发酵直接还田。主要是建设集中堆积贮存场所,利用微生物氧化分解粪便,作为肥料直接还田。二是发酵床粪便处理技术。将垫料和高效微生物菌种混合,吸附发酵畜禽粪便,形成有机肥料。三是沼气工程建设。在规模化养殖场内,建设大中小型沼气工程,配套建设沼渣沼液肥料化生产设施,实现沼渣沼液肥料化利用。四是畜禽粪便有机肥生产技术。依托规模化养殖场,配套建设畜禽粪便肥料化生产设施,生产有机肥。
(六)重金属污染修复工程。以农产品产地重金属污染治理与修复为重点,因地制宜推广应用源头防控、农艺修复、化学钝化、植物萃取等相关技术。通过修建植物隔离带或人工湿地缓冲带,建设灌溉水源替代工程,实行农业投入品准入,防止重金属继续污染农田;通过开展农田土壤深耕培肥,合理调节土壤理化性状,降低耕层土壤重金属有效态含量;通过施用高效实用的化学钝化剂,选择性喷施对重金属吸收有拮抗作用的叶面调理剂,有效减少农作物对重金属的吸收;通过间作、套种重金属超累积植物,吸收富集土壤中的重金属元素,将重金属移出土体。
四、主要项目及布局
总体项目实施,根据相关问题的发生程度、优势农作物区域布局和生态环境敏感区域,分项目核心区、示范推广区和辐射带动区梯次推进。
(一)土壤改良修复。
1.土壤酸化改良项目:对全省980万亩pH值小于5.5的酸化土壤进行改良,其中项目核心区12个县(市、区)500万亩,示范推广区10个县(市、区)300万亩,辐射带动区5个县(市、区)180万亩。在粮田中施用有机肥和矿物源土壤调理剂;在果园中施用有机肥和矿物源土壤调理剂,配套种植绿肥植物(附表1)。
2.设施菜地土壤退化修复项目:对全省260万亩土壤盐渍化和土传病害比较严重的设施菜地进行修复,其中项目核心区31个县(市、区)130万亩,示范推广区17个县(市、区)80万亩,辐射带动区8个县(市、区)50万亩。施用高碳有机肥或生物有机肥,并在核心区配套建设水肥一体化设施(附表1)。

(二)农药残留治理。
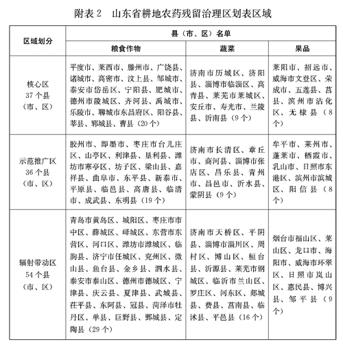
耕地农药残留治理项目:在粮食、蔬菜、果品生产大县(市、区)推广应用农药残留降解和农药减量控害技术。粮食作物实施总面积1700万亩,其中项目核心区20个县(市、区)800万亩,示范推广区19个县(市、区)500万亩,辐射带动区29个县(市、区)400万亩;蔬菜实施总面积900万亩,其中项目核心区9个县(市、区)400万亩,示范推广区9个县(市、区)300万亩,辐射带动区16个县(市、区)200万亩;果树实施总面积300万亩,其中项目核心区8个县(市、区)150万亩,示范推广区8个县(市、区)100万亩,辐射带动区9个县(市、区)50万亩。施用微生物降解菌剂,推广应用物理防治、生物防治技术和高效低毒环境友好型农药,配套推广相应的高效施药器械和农药增效助剂(附表2)。

(三)地膜污染防治。
1.可控降解地膜推广项目:在棉花、花生、马铃薯和设施蔬菜集中种植区域,补贴推广可降解生态地膜栽培技术1000万亩,其中项目核心区56个县(市、区)600万亩,示范推广区49个县(市、区)300万亩,辐射带动区17个县(市、区)100万亩。
2.不可降解标准地膜推广及回收网点建设项目:在棉花和露天蔬菜集中种植区域,补贴推广不可降解标准地膜2000万亩,其中项目核心区56个县(市、区)1200万亩,示范推广区49个县(市、区)700万亩,辐射带动区17个县(市、区)100万亩。每5万亩标准地膜覆盖区建设1处地膜回收网点,共需建设400个网点,其中项目核心区240个,示范推广区130个,辐射带动区30个(附表3)。

(四)秸秆综合利用。
秸秆综合利用项目:在秸秆综合利用核心区48个县(市、区),建设秸秆收贮站800处,秸秆生物反应堆示范基地60万亩,配置秸秆还田联合收获机械4000台套,建秸秆青贮池400万立方米,建秸秆固化、炭化厂200座,建秸秆热解气化站80处,大中型秸秆沼气工程80处,建食用菌菌种、菌包厂40个,秸秆有机肥厂40个;在秸秆综合利用示范推广区69个县(市、区),建设秸秆收贮站1000处,秸秆生物反应堆示范基地80万亩,配置秸秆还田联合收获机械6000台套,建秸秆青贮池500万立方米,建秸秆热解气化站100处,大中型秸秆沼气工程150处,建秸秆固化、炭化厂400座,建食用菌菌种、菌包厂50个,秸秆有机肥厂50个;在秸秆综合利用辐射带动区10个县(市、区),建设秸秆收贮站100处,秸秆生物反应堆示范基地10万亩,配置秸秆还田联合收获机械1000台套,建秸秆青贮池100万立方米,建秸秆热解气化站20处,大中型秸秆沼气工程20处,建秸秆固化、炭化厂100座,建食用菌菌种、菌包厂10个,秸秆有机肥厂10个(附表4)。

(五)畜禽粪便治理。
1.粪便自然发酵直接还田项目:在全省37000个畜禽规模化养殖场推广应用粪便自然发酵直接还田技术,其中项目核心区20个县(市、区)15000个养殖场,示范推广区40个县(市、区)11000个养殖场,辐射带动区58个县(市、区)11000个养殖场。主要建设“三防”畜禽粪便堆放场,并配套建设污水储存池、氧化塘等相应设施(附表5)。
2.畜禽发酵床养殖项目:在全省选择7700个以生猪和肉禽为主的规模化养殖场,推广应用畜禽发酵床养殖技术,其中项目核心区3100个养殖场,示范推广区2300个养殖场,辐射带动区2300个养殖场。主要建设标准化畜禽养殖发酵床,配套建设料槽、水槽等设施。
3.大中小型沼气工程建设项目:在全省选择2500个以生猪和奶牛养殖为主的规模化养殖场,推广应用厌氧发酵沼气生产技术,其中项目核心区1000个,示范推广区750个,辐射带动区750个。主要建设大中小型沼气工程,配套建设“三沼”利用设施。
4.畜禽粪便有机肥生产项目:在全省选择4500个基础条件较好的畜禽规模化养殖场,推广应用有机肥生产技术,其中项目核心区1800个,示范推广区1350个,辐射带动区1350个。主要建设畜禽粪便有机肥生产线,配套相关设施设备。

(六)重金属污染修复。
农田重金属污染修复项目:在有效切断重金属污染源头、严禁工业污水直接排放农田、严禁矿渣废弃物直接倒入农田、严禁城乡生活污水及废弃物直接进入农田的基础上,根据全省农产品产地土壤重金属普查的部分监测结果,在污染区开展以农艺措施修复为主体,其他治理技术为辅的土壤重金属污染修复,降低土壤重金属活性,削减土壤中重金属含量。项目实施区域面积7.5万亩,其中项目核心区7个县(市、区),涉及耕地面积5.3万亩,示范推广区3个县(市、区),涉及耕地面积1.2万亩,辐射带动区3个县(市、区),涉及耕地面积1.0万亩。
(七)综合防治示范。
考虑土壤地力退化、农药残留污染、地膜残留污染、秸秆未有效利用、畜禽粪便污染、重金属污染6大问题的污染程度和在同一区域的重叠次数,本着统筹规划、突出重点的原则,将全省耕地划分为3类综合防治区,其中核心区40个县(市、区),示范推广区41个县(市、区),辐射带动区23个县(市、区)(附表6)。此区划为综合防治示范项目优先安排依据,不另外安排项目计划投资。

五、投资估算与资金来源
纳入规划投资范围的6类工程项目初步估算总投资933.69亿元,其中各级政府投资90亿元,自筹843.69亿元。按项目类别分:
(一)土壤改良修复。项目总投资282.62亿元,其中各级政府投资15亿元,自筹267.62亿元。
1.土壤酸化改良:项目总投资169.52亿元,其中各级政府投资7.5亿元,自筹162.02亿元。
2.设施菜地土壤退化修复:项目总投资113.1亿元,其中各级政府投资7.5亿元,自筹105.6亿元。
(二)农药残留治理。项目总投资231.32亿元,其中各级政府投资15亿元,自筹216.32亿元。
(三)地膜污染防治。项目总投资121.35亿元,其中各级政府投资15亿元,自筹106.35亿元。
(四)秸秆综合利用。项目总投资99.4亿元,其中各级政府投资15亿元,自筹84.4亿元。
(五)畜禽粪便治理。项目总投资184亿元,其中各级政府投资15亿元,自筹169亿元。
(六)重金属污染修复。项目总投资15亿元,全部为各级政府投资。
六、组织实施和政策保障
各级、各部门要统一思想、提高认识,高度重视耕地质量提升工作,切实抓好组织实施和政策保障,确保到规划水平年各项发展目标圆满完成。
(一)加强组织领导。各级、各部门要把耕地质量提升工作纳入重要议事日程,切实加强领导。农业部门具体负责规划的组织实施,发展改革、经济和信息化、科技、财政、国土资源、水利、林业、环保、统计、工商、质监等部门及有关科研单位要按照工作职能,搞好协调配合。各设区市要根据本规划确定的任务目标,制定本地区的实施规划,建立目标责任制,将有关任务分解落实到县(市、区)。项目核心区、示范推广区和辐射带动区的县(市、区),要立足实际,编制具体实施方案。各项目县(市、区)要加强项目建设和管理,强化对项目实施效果的跟踪评测,建立长效机制,切实把规划确定的各项任务落到实处。
(二)强化政策保障。一是加大财政投入。研究制定政府引导、市场运作的产业发展机制,建立以财政投入为导向,企业、合作组织和广大农民投入为主体的多层次、多渠道、多元化的耕地质量提升投资机制。加大资金整合力度,在项目安排上向影响耕地质量比较严重的区域倾斜。各级要积极安排资金支持耕地质量提升,推广耕地质量提升新技术、新成果、新模式,对涉及耕地质量提升的农机具等纳入购置补贴范围。二是加大政策扶持。以国家、省、市现有的法律、法规、规章、制度为导向,贯彻落实国家有关税收和土地政策,支持企业和个人参与耕地质量提升。引导和支持社会资本投入耕地质量提升,鼓励探索市场化运作的耕地质量提升运行机制。建立健全耕地质量提升奖励制度,对突出的单位和个人由政府给予奖励。
(三)加快技术创新。以科研单位和高等院校为依托,整合科研资源,强化科技攻关,大力开展具有自主知识产权的耕地质量提升新技术、新产品的研发,引进、消化、吸收、创新国内外先进技术。力争在各个方面取得突破,形成经济、实用的集成技术体系,建立耕地质量提升科技示范基地,加快适用技术的转化应用。充分发挥各级农技推广机构的作用,加快推广耕地质量提升新技术。通过科技入户、新型农民科技培训、新型农民创业培训、农民职业技能培训等,提高广大农民技能。
(四)营造良好氛围。充分发挥新闻媒体的舆论导向作用,广泛开展多种形式、丰富多彩的宣教活动,大力宣传耕地质量提升的重要意义,宣传耕地质量提升的好技术、好典型、好经验,提高广大干部群众的环保意识和科技水平,增强参与耕地质量提升的自觉性,努力营造耕地质量提升良好的社会氛围。
(2014年12月19日印发)
打印