山东省人民政府
关于印发突破菏泽鲁西崛起三年行动计划
(2023—2025年)的通知
鲁政字〔2023〕18号
各市人民政府,各县(市,区)人民政府,省政府各部门、各直属机构,各大企业,各高等院校:
省委、省政府研究确定了《突破菏泽鲁西崛起三年行动计划(2023—2025年)》,现印发给你们,请认真贯彻落实。
山东省人民政府
2023年2月10日
突破菏泽鲁西崛起三年行动计划
(2023—2025年)
为深入学习贯彻党的二十大精神,全面贯彻习近平新时代中国特色社会主义思想,把握新发展阶段,完整、准确、全面贯彻新发展理念,主动服务和融入新发展格局,锚定“走在前、开新局”,深入实施区域协调发展战略,加快菏泽、枣庄、德州、聊城、滨州等5市跨越发展、高质量发展,全力推动新时代社会主义现代化强省建设,按照省第十二次党代会部署,制定本行动计划。
一、主要目标
到2025年,突破菏泽鲁西崛起取得突破性进展。5市生产总值、一般公共预算收入、城乡居民可支配收入等年均增幅高于全省平均水平。创新发展取得新突破,高新技术产业产值占规上工业总产值比重提高3个百分点以上;推动黄河流域生态保护和高质量发展取得新突破,绿色低碳转型成效明显;新旧动能转换取得新突破,“四新”经济增加值占比年均提高2个百分点左右;乡村振兴取得新突破,农业质量效益明显提升;区域协调发展取得新突破,常住人口城镇化率达到60%左右;改革开放取得新突破,开放发展水平进一步提升;共同富裕取得新突破,城乡居民收入差距继续缩小,基本公共服务实现目标人群全覆盖。
二、主要任务
(一)加快推动创新驱动发展。
1. 加强科技创新主体培育。实施科技型企业培育计划,支持5市企业申报高新技术企业,省财政对符合“小升高”政策的企业给予10万元补助,对属于集成电路、氢能领域且首次通过高新技术企业认定的中小微企业给予15万元补助。鼓励设立科技型企业孵化专项基金,建立健全众创空间、孵化器、加速器等科技型中小企业孵化链条。(省科技厅牵头负责,省财政厅配合)
2. 强化科技平台载体赋能。支持创建省级以上科技创新平台,对新升级为国家级且国家没有配套资金要求的,给予每个平台1000万元支持。支持省级以上高新区建设省级大学科技园,依据年度建设发展绩效评价结果,给予最高1000万元扶持。鼓励开展金融科技创新服务和应用。(省科技厅、省地方金融监管局牵头负责,省教育厅、省财政厅、人民银行济南分行、山东银保监局配合)
3. 促进科技成果落地转化。推动科技成果转移转化机构建设,优先支持高校、科研院所等横向科研项目结余经费在5市开展成果转化、入股或创办科技型中小企业,布局建设一批中试示范基地。对技术转移成效突出的县(市、区),通过科技项目方式给予资金奖补支持。(省科技厅牵头负责,省教育厅、省财政厅配合)
(二)深入实施黄河重大国家战略。
4. 提高水旱灾害防御能力。统筹运用基建投资、专项债券等,支持5市重大引调水和重点水源、重点调蓄工程建设,实施中小河流治理、病险水库水闸除险加固等工程,综合治理省重点河道、跨县域骨干河道、各县(市、区)管理范围内存在防洪隐患的重要河道。(省水利厅牵头负责,省发展改革委、省财政厅配合)
5. 加强水资源集约节约利用。支持创建节水型城市和节水型社会建设达标县(区),对国家公布的节水型社会建设达标县(区),省级财政给予不超过100万元补助。提高农业节水成效,分区确定农业灌溉用水定额,引导5市将灌溉用水向小麦、玉米等主粮倾斜。(省住房城乡建设厅、省农业农村厅牵头负责,省水利厅、省财政厅配合)
6. 推进沿黄生态修复保护。支持实施山水林田湖草沙生态修复保护和黄河故道国土综合整治与生态修复保护工程,优先推荐5市符合条件的项目纳入国家重大生态修复保护项目库。支持开展采煤塌陷地治理,增加沉陷区重点县生态修复力度。落实完善省内流域横向生态补偿机制、森林生态补偿机制和重点生态功能区转移支付。(省自然资源厅牵头负责,省能源局、省煤田地质局、省财政厅、省生态环境厅配合)
7. 推动绿色转型发展。加快“无废城市”建设,支持争创国家级示范城市。建立健全生态产品价值实现机制,支持创建生态产品价值实现机制试点县。对新命名的生态工业园区按规定给予最高300万元奖补。(省生态环境厅、省发展改革委牵头负责,省自然资源厅、省商务厅、省财政厅配合)
8. 建设沿黄河、大运河文化体验廊道。支持高水平建设黄河、大运河国家文化公园,创办精品体育赛事。加强历史遗存保护利用,培育一批“黄河风情”文化集镇、民俗文化村落。强化运河沿线特色文旅资源推介,提高“鲁风运河”品牌知名度。加强农耕文明实践营地建设,支持申报全球和中国农业文化遗产。支持实施文化数字化行动计划,推进山东手造工程,促进基本公共文化服务标准化均等化。(省文化和旅游厅牵头负责,省农业农村厅、省体育局、省发展改革委、省委宣传部配合)
(三)纵深推进新旧动能转换。
9. 支持“两高”行业绿色低碳高质量发展。坚决落实“四个区分”“五个减量或等量替代”,发挥好“两高”项目省级窗口指导机制,统筹省级相关资金,根据退出(转移)产能规模,给予综合奖补。实施“两高”行业能效改造三年行动,力争到2025年“两高”企业能效水平全部达到基准线,达到标杆水平的产能超过30%。(省发展改革委牵头负责,省工业和信息化厅、省财政厅配合)
10. 坚决改造提升传统动能。对应用新一代信息技术进行的智能化工厂、数字化车间以及基于工业互联网改造的项目改造过程中生产、检测、研发设备和配套软硬件系统的购置费用,按规定给予不超过10%、单户企业最高500万元支持。积极推进黄河干流及主要支流岸线1公里范围内高耗水、高污染企业搬迁入园。(省工业和信息化厅牵头负责,省发展改革委、省商务厅、省科技厅、省财政厅配合)
11. 坚决培育壮大新动能。支持5市战略性新兴产业集群纳入省级战略性新兴产业集群、“十强”产业“雁阵形”集群,争创国家级战略性新兴产业集群;优先将符合条件的新兴产业项目纳入省重大项目库、省新旧动能转换优选项目库。对新入库的“十强”产业“雁阵形”集群及领军企业,予以重点激励支持。(省“十强”产业牵头部门负责)
(四)着力扩大有效内需。
12. 构建综合立体交通体系。构建内联外通的客运轨道交通网和干支相连、专线延伸的铁路货运网。提升高速公路网通达水平,实施普通干线品质提升工程,对财政困难县的县乡骨干路建设改造给予省级补助资金倾斜。加快运输机场建设运营,推进通用机场建设,对民用运输机场建设资本金省级承担资金给予优先安排。完善内河水运网,支持港口、内河规划调整及修订。(省交通运输厅牵头负责,省发展改革委、省财政厅配合)
13. 健全现代物流网。加强综合物流园区、铁路专线、专用码头、内陆港、仓储配送中心等建设,提升干线接卸、前置仓储、分拣配送能力。加快县级快递园区、乡镇快递共配中心和村级快递服务站建设,健全县乡村三级寄递物流配送体系。(省发展改革委牵头负责,省商务厅、省交通运输厅、省邮政管理局、中国铁路济南局集团有限公司配合)
14. 强化能源保障。加快清洁能源开发,支持打造采煤沉陷区“光伏+”基地,探索鲁北盐碱滩涂地风光储输一体化开发。加强配套电网建设,实现可再生能源无差别接入并网。有序推动传统能源利用,强化能源输送和储备能力建设。加强油气管道保护,集中开展老旧管道和高后果区管道专项整治。坚决筑牢安全生产底线,提高能源安全保障能力。(省能源局牵头负责,国网山东省电力公司配合)
15. 推进新型基础设施建设。支持5G网络建设,推动县级以上城区、乡镇镇区全覆盖。推进千兆光纤网络能力升级,加快完成县级以上城区10G—PON设备部署。支持新型智慧城市建设,加大省级资金支持力度,提升智慧教育、智慧医疗、智慧交通、智慧水务等水平。(省大数据局、省通信管理局牵头负责,省工业和信息化厅、省教育厅、省卫生健康委、省交通运输厅、省住房城乡建设厅、省水利厅配合)
16. 促进消费提质升级。开展城市商圈智慧化改造,推动步行街提质增效。鼓励大型商贸企业布局乡镇网点,建设改造一批乡镇商贸中心、县级配送中心。落实新能源汽车推广应用补贴,加快充电桩布局建设。支持发展首店首发经济,培育消费新业态、新模式、新场景。(省住房城乡建设厅、省商务厅牵头负责,省能源局、省财政厅配合)
(五)深入实施乡村振兴战略。
17. 提升农业稳产保供水平。加快粮食安全产业带建设,打造“鲁西粮仓”。对完成粮食播种面积任务的设区市给予奖励,加大10亿斤以上产粮大县奖励性补助力度。优先支持开展高标准农田整县试点,推进大中型灌区续建配套与现代化改造。(省农业农村厅牵头负责,省水利厅、省发展改革委、省财政厅配合)
18. 推进农村一二三产业融合发展。实施农业全产业链培育计划,培育一批年产值超百亿元的“链主”企业。规范发展农民合作社和家庭农场,支持开展农业专业化社会化服务机制创新试点。推进国家、省级乡村旅游重点村、旅游休闲名镇建设,将符合条件的乡村旅游项目优先纳入科普教育基地和中小学学农劳动实践基地。(省农业农村厅牵头负责,省文化和旅游厅、省教育厅、省科协配合)
19. 搭建现代农业发展平台。深入实施“百园千镇万村”工程,加快创建一批国家级、省级现代农业产业园和农业产业强镇、乡土产业名品村。支持创建现代农业强县和国家级、省级农村产业融合发展示范园。支持涉农县开展粮棉油绿色高质高效创建。(省农业农村厅牵头负责,省发展改革委配合)
20. 持续巩固脱贫攻坚成果。做好黄河滩区居民迁建后续扶持,引导社会资本参与,统筹推进安置、就业及公共服务体系建设。中央和省财政衔接资金对乡村振兴重点帮扶县予以倾斜,实施一批补短板促发展项目,建设一批衔接乡村振兴集中推进区。〔省农业农村厅(省乡村振兴局)牵头负责,省发展改革委、省财政厅配合〕
21. 全面打造宜居宜业和美乡村。支持创建省级美丽乡村示范村,积极推进农村综合性改革试点试验、农村基础设施建设和运行维护长效机制试点建设。加强生态环保项目储备,积极争取中央资金支持。对使用政策性金融机构专项贷款整县制完成农村生活污水和黑臭水体治理的县(市、区),按规定给予分档奖补。(省农业农村厅、省生态环境厅牵头负责,省委农办、省住房城乡建设厅、省财政厅、国家开发银行山东省分行配合)
(六)大力促进区域协调发展。
22. 加快打造区域战略支点。健全鲁西新区、天衢新区城市功能,市政公用、产业配套等项目优先纳入“两新一重”项目库。支持5市在冀鲁豫皖苏交界地区探索建设省际合作区。支持菏泽市、聊城市与开封市、新乡市、濮阳市合作打造鲁豫毗邻地区黄河流域高质量发展示范区。(省发展改革委牵头负责)
23. 推进以县城为重要载体的城镇化建设。开展小城镇建设提升试点。结合向乡镇(街道)赋权工作和当地实际,对吸纳人口多、经济实力强的重点镇,依法赋予基层管理迫切需要的行政执法权。实施一批新型城镇化和县城补短板强弱项重点项目,对推进工作成效突出的县域,采取投资补助、信贷支持等方式给予支持。鼓励具备条件的中心镇发展专业化中小微企业集聚区。(省委编办、省住房城乡建设厅牵头负责,省司法厅、省发展改革委、省财政厅、省市场监管局配合)
24. 推动县域融合发展。支持毗邻县域以优化区域分工和产业布局为重点,推进一体化发展。继续组织青岛市、烟台市、威海市、潍坊市、淄博市分别对口帮扶菏泽市、德州市、枣庄市、聊城市、滨州市,鼓励强县与弱县结成对子,促进互惠共赢。〔省农业农村厅(省乡村振兴局)牵头负责,省商务厅、省人力资源社会保障厅、省发展改革委配合〕
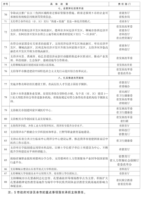
(七)全面深化改革开放。
25. 推进营商环境改革先行先试。支持争创国家、省级改革试点,探索开展地方特色改革试点。深化“放管服”改革,实施“双全双百”工程,推动政务服务高质量“一网通办”。探索“以需定供”“按需放权”,依法依规将部分省级行政权力事项下放给菏泽市实施。(省政府办公厅牵头负责,省委改革办、省发展改革委、省大数据局配合)
26. 推动对外开放平台升级。支持申建保税物流中心、综合保税区、跨境电商综试区等平台。支持5市与发达地区结对共建开发区,承接产业项目转移和创新成果产业化。组建沿黄开发区发展联盟、山东开发区专家咨询委员会。(省商务厅、省发展改革委牵头负责,省科技厅、青岛海关、济南海关配合)
27. 促进外资外贸加快发展。加大招商引资力度,支持利用跨国公司领导人青岛峰会等平台,推动重点项目对接。积极融入“一带一路”建设,推动优势企业开展海外布局,加强国际产能合作。加快发展外贸新业态,支持企业开展跨境电商业务,积极争取市场采购贸易试点。(省商务厅牵头负责,省发展改革委、青岛海关、济南海关配合)
(八)扎实促进共同富裕。
28. 加大民生投入力度。加大省级按因素法分配的涉农资金和民生类专项资金倾斜力度。省级实行竞争性分配的专项资金,对5市符合条件的项目予以倾斜。完善以县级基本财力保障机制为重点的转移支付体系,对义务教育等重大民生政策支出,给予省财政直管县不低于80%、其他县(市、区)不低于70%的补助。加大财政一般性转移支付力度,提高人均基本公共服务支出水平,进一步缩小与全省平均水平差距。(省财政厅牵头负责)
29. 提升教育整体发展水平。推进乡村教育振兴,优先支持5市开展乡村教育振兴试点,实施教育强镇筑基和强校扩优行动,省财政给予倾斜支持。提升职业院校办学水平,支持国家“双高计划”高职和省高水平中、高职学校结对帮扶5市职业院校。支持高校分类建设,鼓励建设高水平应用型大学和优势特色学科专业集群。(省教育厅牵头负责,省发展改革委、省财政厅配合)
30. 增强医疗卫生服务能力。鼓励社会力量举办高水平医疗机构,引进名校名院合作办医。鼓励优质医疗机构在5市以医联体等形式开展合作,提高基层医疗水平。支持发展“互联网+医疗服务”,加强“智慧医院”建设。推进市县疾控中心标准化建设,提升疫情防控和应急处置能力。(省卫生健康委牵头负责,省发展改革委、省财政厅配合)
31. 推进精神文明建设。组织东部全国文明城市与5市结对,打造一批新时代文明实践展示点、展示区。对获全国文明城市称号的市,在基层精神文明建设资源调配中予以优先,在文明创建评选表彰名额上予以倾斜。(省委宣传部牵头负责)
三、保障措施
(一)加强统筹协调。省推进突破菏泽鲁西崛起专项小组负责统筹协调,研究确定跨部门、跨领域、跨区域的重大事项。省有关部门单位根据职责分工,在重点项目、资金、土地、能耗、人才等方面给予支持。
(二)落实主体责任。5市党委政府要切实履行主体责任,积极作为,不等不靠,加快制定配套政策措施,持续激发发展活力、创新能力和内生动力,确保目标任务如期实现。
(三)强化考核激励。健全激励机制,把突破菏泽鲁西崛起工作作为相关领导班子和领导干部综合考核评价的重要参考。省推进突破菏泽鲁西崛起专项小组办公室加强跟踪指导,重大问题及时向省委、省政府报告。
附件:1. 突破菏泽鲁西崛起三年行
动重点支持政策清单
2. 突破菏泽鲁西崛起三年行
动重点支持事项清单
(2023年2月13日印发)
打印






